学校主页
贵州省社会科学云服务平台
网站首页
通知公告
部门动态
项目管理
学报编辑部
资料下载
研究基地
通知公告
下载资料
当前位置:
网站首页
>>
通知公告
>> 正文
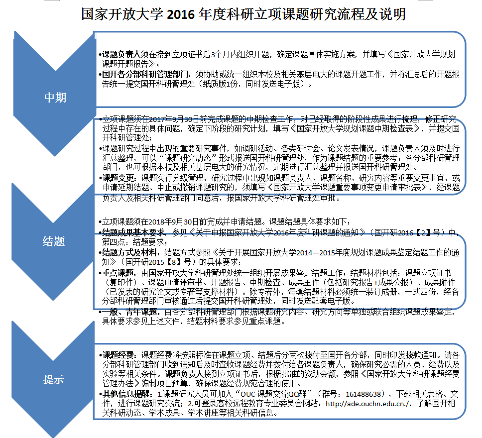
国家开放大学2016年度科研立项课题研究流程及说明
发布者:谢鸣
发表时间:2018-12-10
来源:科研处
浏览次数:
附件【
国开研[2015]008 国家开放大学2014年度规划课题结题方案.docx
】已下载
次
附件【
国开研[2016]002 关于申报国家开放大学2016年度科研课题的通知.docx
】已下载
次
附件【
国开2016年度课题研究相关流程+表格.rar
】已下载
次